今天介绍一项来自301医院团队发表在《Journal of Clinical Investigation》上的文章:Asparagine drives immune evasion in bladder cancer via RIG-I stabilitytype I IFN signaling,即《天冬氨酸通过RIG-I稳定性及I型干扰素信号通路促进膀胱癌免疫逃逸》。研究主要发现:天冬氨酸通过抑制I型干扰素信号通路促进膀胱癌免疫逃逸,其代谢酶ASNS的敲低可增强免疫治疗效果,且与抗PD-1疗法具有协同作用。

研究团队从膀胱癌的临床治疗困境出发,逐步探索了肿瘤免疫逃逸的机制,并最终揭示了天冬氨酸代谢在其中的关键作用。这个过程充满了层层递进的实验设计和逻辑推理。
从临床问题出发:膀胱癌是泌尿系统中最常见的恶性肿瘤之一,尽管免疫检查点抑制剂(ICIs)在近年来取得了突破性进展,但其总体响应率仍然较低,仅为15%到25%。这促使研究团队思考:肿瘤细胞是如何逃避免疫监视的?特别是,肿瘤微环境中的免疫抑制机制是否与肿瘤细胞的代谢状态有关?
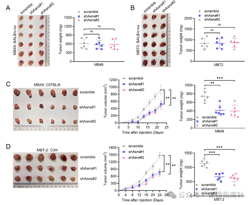
初步探索:研究团队首先关注了肿瘤细胞的代谢特征,尤其是氨基酸代谢。天冬氨酸代谢酶(ASNS)在多种癌症中表达上调,但其在膀胱癌中的具体作用尚不清楚。因此,研究团队首先在体外敲低了膀胱癌细胞中的ASNS基因,发现其对细胞增殖和迁移能力并无明显影响。这一结果提示研究团队,ASNS可能在肿瘤细胞的其他功能中发挥作用,而非直接参与细胞增殖。为了进一步探索ASNS的功能,研究团队在免疫缺陷小鼠和免疫正常小鼠中分别进行了ASNS敲低的肿瘤细胞移植实验。结果显示,在免疫缺陷小鼠中,ASNS的敲低对肿瘤生长没有影响,但在免疫正常小鼠中,ASNS敲低显著抑制了肿瘤生长。这一结果表明,ASNS的功能可能依赖于完整的免疫系统。基于这一发现,研究团队进一步推测ASNS可能通过调节免疫微环境来影响肿瘤生长。

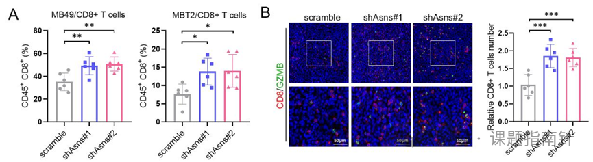
免疫微环境的探索:研究团队通过流式细胞术分析了ASNS敲低肿瘤中的免疫细胞浸润情况,发现CD8+ T细胞的浸润显著增加,而其他免疫细胞如CD4+ T细胞和NK细胞并无明显变化。这提示研究团队,ASNS可能通过调节CD8+ T细胞的功能来影响抗肿瘤免疫反应。进一步的实验显示,ASNS敲低不仅增加了CD8+ T细胞的浸润,还增强了其在肿瘤实质中的浸润和细胞因子的分泌。这些结果表明,ASNS可能通过调节肿瘤微环境中的免疫细胞功能来促进肿瘤生长。

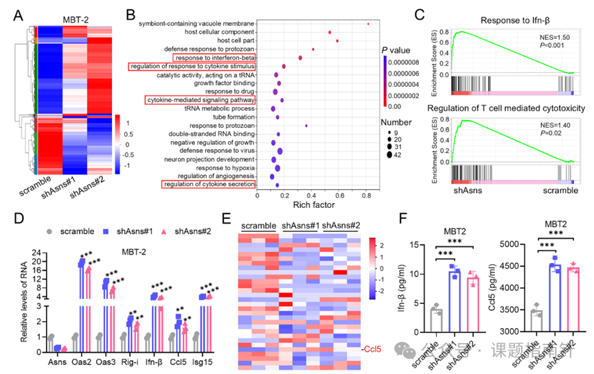
深入机制探索:为了揭示ASNS的具体作用机制,研究团队进行了RNA测序分析,发现ASNS敲低后,与I型干扰素(IFN-I)信号通路相关的基因表达显著上调。这提示研究团队,ASNS可能通过抑制IFN-I信号通路来促进肿瘤免疫逃逸。进一步的实验显示,ASNS敲低显著增强了IFN-β和CCL5的表达,而这些因子对于CD8+ T细胞的浸润至关重要。基于这些发现,研究团队推测ASNS可能通过调节IFN-I信号通路来影响免疫微环境。

关键分子的发现:为了进一步探索ASNS如何调节IFN-I信号通路,研究团队关注了RIG-I样受体(RLRs)通路。通过一系列实验,研究团队发现ASNS敲低显著增强了RIG-I的蛋白表达,但并不影响其mRNA水平。这提示研究团队,ASNS可能通过调节RIG-I的蛋白稳定性来影响IFN-I信号通路。进一步的实验显示,天冬氨酸能够直接与RIG-I结合,并促进其通过CBL介导的泛素化降解。这一发现揭示了天冬氨酸代谢与IFN-I信号通路之间的直接联系。

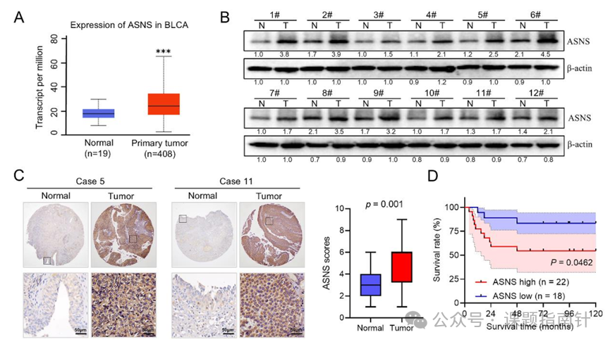
临床意义的探索:基于上述发现,研究团队进一步探索了ASNS在临床样本中的表达情况。研究团队发现ASNS在膀胱癌组织中的表达显著上调,并且与患者的不良预后相关。此外,ASNS的高表达与肿瘤微环境中CD8+ T细胞的浸润呈负相关。这些结果表明,ASNS可能是一个潜在的免疫治疗预测标志物。

最后,研究团队探索了ASNS抑制与免疫检查点抑制剂的联合治疗潜力。研究团队在小鼠模型中发现,ASNS敲低或天冬氨酸酶(ASNase)治疗能够显著增强抗PD-1治疗的效果。

最后研究团队简单做一下总结。
从研究探索过程来看,研究团队首先从临床问题膀胱癌免疫治疗响应率低出发,基于ASNS在多种癌症中高表达且与免疫治疗效果相关的现象,提出ASNS可能通过调节免疫微环境影响膀胱癌免疫逃逸的研究假设。
然后通过体外细胞实验和免疫缺陷小鼠模型发现ASNS敲低对肿瘤细胞增殖和迁移无影响,但在免疫正常小鼠中显著抑制肿瘤生长,进而进一步发现和验证ASNS敲低通过增强CD8+ T细胞浸润和功能激活来抑制肿瘤生长,最后揭示天冬氨酸通过与RIG-I直接结合并促进其泛素化降解,抑制I型干扰素信号通路的机制。
所以,研究最终确认的结论是ASNS通过调节天冬氨酸代谢抑制I型干扰素信号通路,促进膀胱癌免疫逃逸;而涉及到的细胞类型和表型为CD8+ T细胞、肿瘤细胞,分子信号轴为天冬氨酸-RIG-I-I型干扰素信号通路。研究从临床问题出发,层层递进,逻辑清晰,做得太漂亮了!
